Redis支持两种数据持久化方式:RDB方式和AOF方式。前者会根据配置的规则定时将内存中的数据持久化到硬盘上,后者则是在每次执行写命令之后将命令记录下来。两种持久化方式可以单独使用,但是通常会将两者结合使用。
一、持久化
1.1、什么是持久化
持久化功能有效地避免因进程退出造成的数据丢失问题,当下次重启时利用之前持久化的文件即可实现数据恢复。
1.2、持久化方式
Redis支持RDB和AOF两种持久化机制:
RDB(快照方式): RDB方式是一种快照式的持久化方法,将某一时刻的数据持久化到磁盘中。这种方式就是将内存中数据以快照的方式写入到二进制文件中 ,默认的文件名为dump.rdb。
AOF(日志追加): AOF方式是将执行过的写指令记录下来,在数据恢复时按照从前到后的顺序再将指令执行一遍。这种方式 redis 会将每一个收到的写命令都通过 write 函数追加到文件中(默认appendonly.aof)。
1.3、RDB优缺点
优点:
RDB是一个紧凑的单一文件,方便传送,适用于灾难恢复。
与AOF相比,在恢复大的数据集的时候,RDB方式会更快一些。
缺点:
Redis意外宕机,可能会丢失几分钟的数据(取决于配置的save时间点)。RDB方式需要保存珍整个数据集,是一个比较繁重的工作,通常需要设置5分钟或者更久做一次完整的保存。
针对RDB不适合实时持久化的问题,Redis提供了AOF持久化方式来解决。
1.4、AOF优缺点
优点:
AOF只是追加日志文件,因此对服务器性能影响较小,速度比RDB要快,消耗的内存较少。
缺点:
AOF方式生成的日志文件太大,即使通过AOF重写,文件体积仍然很大。
恢复数据的速度比RDB慢。
二、RDB持久化触发机制
触发RDB持久化过程分为手动触发和自动触发
2.1、手动触发
手动触发持久化的操作有二个:save和bgsave。它们主要区别体现在:是否阻塞 Redis 主线程的执行。
save命令
在客户端中执行 save 命令,就会触发 Redis 的持久化,但同时也是使 Redis 处于阻塞状态,直到 RDB 持久化完成,才会响应其他客户端发来的命令,所以在生产环境一定要慎用。

执行过程:
查看/usr/local/redis/data/dump.rdb文件保存时间
[root@zuolaoshi redis]# ls dump.rdb -l
-rw-r--r--. 1 root root 92 2月 28 03:37 dump.rdb
[root@zuolaoshi redis]# ./bin/redis-cli
127.0.0.1:6379> save
OK
127.0.0.1:6379> exit
[root@zuolaoshi redis]# cd data
[root@zuolaoshi data]# ls dump.rdb -l
-rw-r--r--. 1 root root 92 2月 28 11:08 dump.rdb
当执行完 save 命令之后,持久化文件 dump.rdb 的修改时间就变了,这就表示 save 成功的触发了 RDB 持久化。
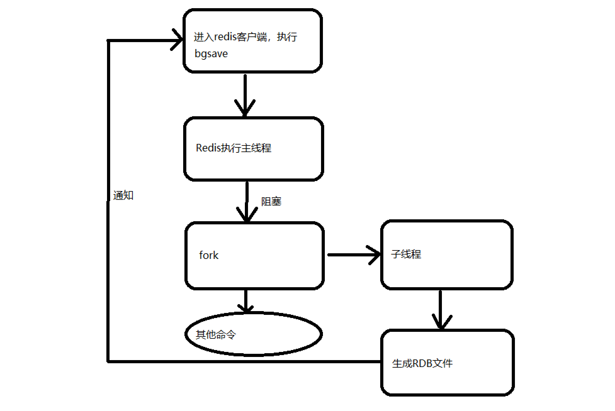
bgsave命令
bgsave(background save)既后台保存的意思, 它和 save 命令最大的区别就是 bgsave 会 fork() 一个子进程来执行持久化,整个过程中只有在 fork() 子进程时有短暂的阻塞,当子进程被创建之后,Redis 的主进程就可以响应其他客户端的请求了,相对于整个流程都阻塞的 save 命令来说,显然 bgsave 命令更适合我们使用。

执行过程
127.0.0.1:6379> bgsave
Background saving started
127.0.0.1:6379> exit
[root@zuolaoshi data]# ls dump.rdb -l
-rw-r--r--. 1 root root 92 2月 28 11:29 dump.rdb
2.2、自动触发
自动触发持久化,本质是 Redis 通过判断,如果满足设置的触发条件,自动执行一次 bgsave 命令。
RDB 自动持久化主要来源于以下几种情况:
save m n
表示的是在 m 秒内,如果有 n 个键发生改变,则自动触发持久化。
如:
配置文件(/etc/redis/redis.conf)中的默认配置

当 900s 内如果有 1次 Redis 键值发生改变,就会触发持久化;
当 300s 内如果有 10次 Redis 键值发生改变,就会触发持久化;
当 60s 内如果有 10000次 Redis 键值发生改变,就会触发持久化;
注意:
当设置多个 save m n 命令时,满足任意一个条件都会触发持久化。
flushall
清空 Redis 数据库,在生产环境下一定慎用,当 Redis 执行了 flushall 命令之后,则会触发自动持久化,把 RDB 文件清空。
127.0.0.1:6379> flushall
OK
三、RDB持久化配置
3.1、配置文件
vim /etc/redis/redis.conf
#RDB持久化自动触发条件
save 900 1
save 300 10
save 60 10000
#bgsave持久化失败,是否停止持久化数据到磁盘,yes 表示停止持久化,no 表示忽略错误继续写文件
stop-writes-on-bgsave-error yes
#rdb文件是否压缩
rdbcompression yes
#写入文件和读取文件时是否开启rdb文件检查,检查是否有无损坏,如果在启动是检查发现损坏,则停止启动。
rdbchecksum yes
#rdb持久化后存放的文件名
dbfilename dump.rdb
#rdb持久化后文件的存放路径
dir ./
注意:
文件压缩要是开启的话:Redis 会采用 LZF 算法进行压缩。如果不想消耗 CPU 性能来进行文件压缩的话,可以设置为关闭此功能,这样的缺点是需要更多的磁盘空间来保存文件。
3.2、配置查询/设置
config get xxx
127.0.0.1:6379> config get dir
1) "dir"
2) "/usr/local/redis"
127.0.0.1:6379> config get dbfilename
1) "dbfilename"
2) "dump.rdb"
127.0.0.1:6379> config get stop-writes-on-bgsave-error
1) "stop-writes-on-bgsave-error"
2) "yes"
config set xxx
[root@zuolaoshi /]# cd /usr/local/redis
[root@zuolaoshi redis]# ./bin/redis-cli
127.0.0.1:6379> config set dir "/usr/local/redis/data"
OK
127.0.0.1:6379> config get dir
1) "dir"
2) "/usr/local/redis/data"
注意:
使用命令修改的方式,马上生效,在 Redis 重启之后就会丢失。手动修改 Redis 配置文件,想要立即生效需要重启 Redis 服务器,会一直有效。
3.3、禁用持久化
127.0.0.1:6379> config set save ""
OK
3.4、RDB文件恢复
当 Redis 服务器启动时,Redis 就会自动加载 RDB 文件恢复持久化数据。
验证加载
启动redis时

四、RDB持久化案例
4.1、手动持久化
127.0.0.1:6379> config set save ""
OK
127.0.0.1:6379> set s helloworld!
OK
127.0.0.1:6379> get s
"helloworld!"
127.0.0.1:6379> save
OK
127.0.0.1:6379> del s
(integer) 1
127.0.0.1:6379> get s
(nil)
127.0.0.1:6379> exit
[root@zuolaoshi redis]# ./bin/redis-cli shutdown
[root@zuolaoshi redis]# ./bin/redis-server /etc/redis/redis.conf
#Redis服务端启动成功提示信息
[root@zuolaoshi redis]# ./bin/redis-cli
127.0.0.1:6379> get s
"helloworld!"
4.2、自动持久化案例
#新建log文件夹
[root@zuolaoshi redis]# mkdir log
#配置日志文件
[root@zuolaoshi redis]# vim redis.conf
#配置:logfile "/usr/local/redis/log/redis.log"
[root@zuolaoshi redis]# ./bin/redis-server /etc/redis/redis.conf
[root@zuolaoshi redis]# ./bin/redis-cli
127.0.0.1:6379> config set save "10 1"
OK
127.0.0.1:6379> config get save
1) "save"
2) "10 1"
127.0.0.1:6379> set a 123
OK
127.0.0.1:6379> set b 456
OK
127.0.0.1:6379> set c 789
OK
127.0.0.1:6379> set d 8910
OK
127.0.0.1:6379> exit
[root@zuolaoshi redis]# cd log
[root@zuolaoshi log]# ls
redis.log
[root@zuolaoshi log]# vim redis.log

五、AOF持久化
AOF方式在使用Redis存储非临时数据时,一般都需要打开AOF持久化来降低进程终止导致的数据丢失,AOF可以将Redis执行的每一条写命令追加到硬盘文件中,这一过程显然会降低Redis的性能,但是大部分情况下这个影响是可以接受的,另外,使用较快的硬盘能提高AOF的性能。
5.1、AOF工作流
命令写入 (append)、文件同步(sync)、文件重写(rewrite)、重启加载 (load)

5.2、AOF特点
默认文件名是 appendonly.aof。保存的位置由配置中 dir 来配置目录。
AOF 每次都会保存写命令,数据实时性更高。
AOF 需要使用“重写机制”来优化,每次记录写命令,文件会很大的问题。
AOF 根据不同的“缓冲区同步策略”将我们缓冲区中写入的命令,同步到磁盘。
重写机制

缓冲区同步策略
设置appendfsync 控制,一共3种:
always:客户端的每一个写操作都保存到aof文件当,这种策略很安全,但是每个写都会有IO操作,所以也很慢。
everysec:每秒写入一次aof文件,因此,最多可能会丢失1s的数据。 推荐使用这种方式。
no: 交由操作系统来处理什么时候写入aof文件。更快,但也是最不安全的选择,不推荐使用。
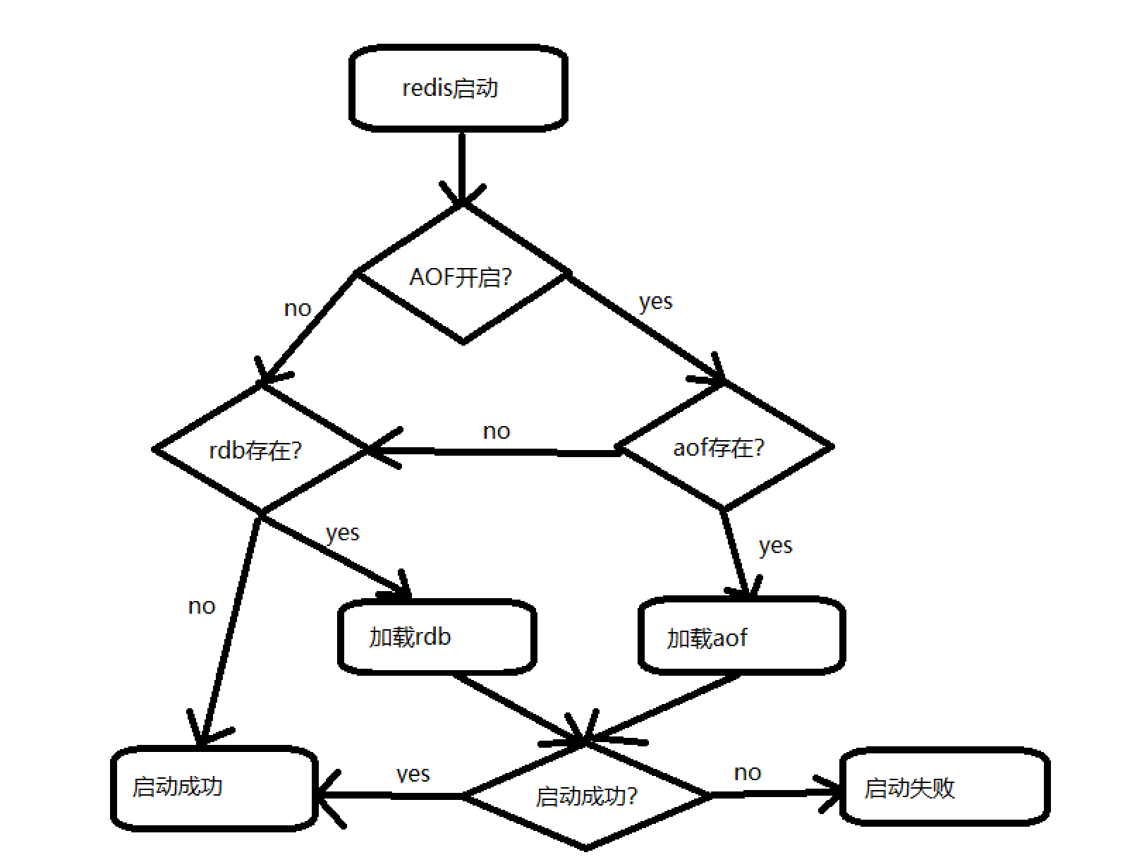
5.3、持久化恢复
在重启redis服务时,rdb与aof如何执行?

六、开启AOF持久化
6.1、修改配置
修改配置文件/usr/local/redis/redis.conf
appendonly yes #表示开启AOF持久化,默认是no表示关闭
appendfilename "appendonly.aof" #AOF持久化文件名
appendfsync everysec #缓冲同步策略,默认值
no-appendfsync-on-rewrite no #是否重写,默认不重写
6.2、测试aof
开启之后,Redis每执行一条写命令就会将该命令写入硬盘中的AOF文件。AOF文件保存路径和RDB文件路径是一致的,都是通过dir参数配置 , 默 认文 件 名 是 : appendonly.aof
[root@zuolaoshi redis]# ./bin/redis-server /etc/redis/redis.conf
[root@zuolaoshi redis]# ./bin/redis-cli
127.0.0.1:6379> set x 123
OK
127.0.0.1:6379> set y 345
OK
127.0.0.1:6379> exit
[root@zuolaoshi redis]# cat ./data/appendonly.aof
*2 #表示有二个参数,注意命令本身也是参数的一部份
$6 #第一个参数,长度为6(字节数)
SELECT #第一个参数,总是命令本身
$1 #第二个参数,长度为1
0 #第二个参数
*3
$3
set
$1
x
$3
123
*3
$3
set
$1
y
$3
345
在次测试
[root@zuolaoshi redis]# ./bin/redis-cli
127.0.0.1:6379> set z 23
OK
127.0.0.1:6379> get z
"23"
127.0.0.1:6379> exit
[root@zuolaoshi redis]# cat ./data/appendonly.aof
/*前面有以前的写命令,aof文件只会存储写命令*/
*2
$6
SELECT
$1
0
*3
$3
set
$1
z
$2
23
七、AOF重写
7.1、为什么要重写
随着aof文件越来越大,需要定期对aof文件进行重写,达到压缩的目的。
7.2、重写aof改变
进程内已经超时的数据不再写入文件。
旧的aof有无效命令(如:set k1 hello ex 10000),新的aof文件只保留最终数据的写入命令。
多条写命令可以合并为一个(如:lpush list a、lpush list b、lpush list c可以转化为:lpush list a b c)。但也不能将整个lpush生成的元素全部写在一起,所以对于list、set、hash、zset等类型操作,以64个元素为界拆分为多条。来防止客户端缓冲区溢出。
AOF重写降低了文件占用空间,更小的aof 文件启动redis时,加载更快。
7.3、重写方式
AOF重写过程可以手动触发和自动触发:
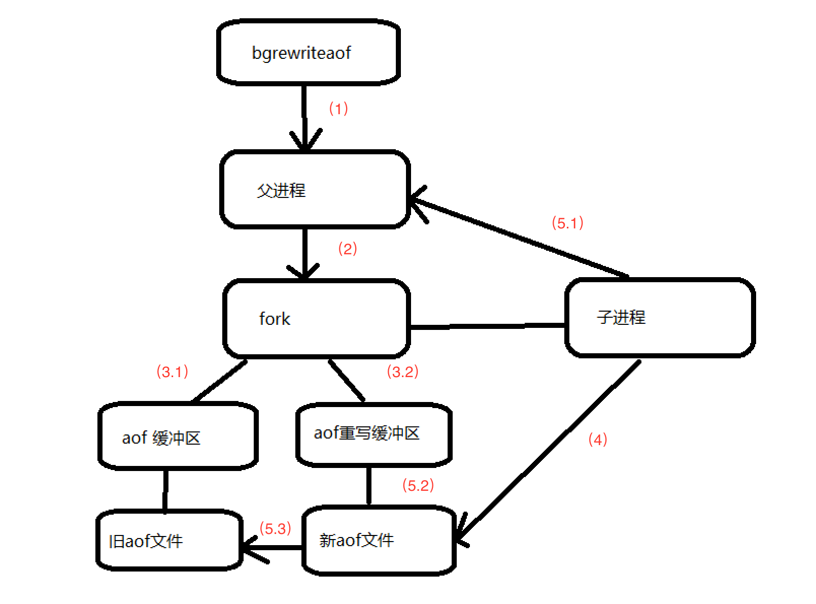
手动触发:直接调用bgrewriteaof命令。
自动触发:根据auto-aof-rewrite-min-size和auto-aof-rewrite-percentage参数确定自动触发时机

7.4、手动触发
127.0.0.1:6379> bgrewriteaof
Background append only file rewriting started

[root@zuolaoshi redis]# ./bin/redis-cli
127.0.0.1:6379> keys *
1) "k2"
2) "ff"
3) "h"
4) "k3"
5) "k1"
6) "fds"
7) "hfds"
8) "z"
9) "k"
127.0.0.1:6379> set a 1231
OK
127.0.0.1:6379> set b 12321
OK
127.0.0.1:6379> exit
[root@zuolaoshi redis]# cat ./data/appendonly.aof

7.5、自动触发
7.5.1、配置文件
修改配置文件/etc/redis/redis.conf
auto-aof-rewrite-percentage 100 #AOF文件增长率(当前AOF文件大小超过上一次重写的AOF文件大小的百分之多少才会重写)
auto-aof-rewrite-min-size 64mb #表示运行AOF重写时文件最小体积,默认为64MB。
注意:
aof_current_size: aof当前尺寸(单位:字节)
aof_base_size: aof上次启动和重写的尺寸(单位:字节)
7.5.2、自动触发时机
当前 AOF 文件大小超过最小重写尺寸
当前 AOF 文件大小超过上次重写完的 AOF 尺寸的百分之多少(auto-aof-rewrite-percentage)
换算
自动触发时机=aof_current_size>auto-aof-rewrite-min-size&&(aof_current_size-aof_base_size)/aof_base_size>=auto-aof-rewrite-percentage
查看aof_current_size和aof_base_size的值
127.0.0.1:6379> info persistence
# Persistence
loading:0
rdb_changes_since_last_save:1
rdb_bgsave_in_progress:0
rdb_last_save_time:1583254417
rdb_last_bgsave_status:ok
rdb_last_bgsave_time_sec:0
rdb_current_bgsave_time_sec:-1
rdb_last_cow_size:188416
aof_enabled:1
aof_rewrite_in_progress:0
aof_rewrite_scheduled:0
aof_last_rewrite_time_sec:0
aof_current_rewrite_time_sec:-1
aof_last_bgrewrite_status:ok
aof_last_write_status:ok
aof_last_cow_size:2330624
aof_current_size:295
aof_base_size:211
aof_pending_rewrite:0
aof_buffer_length:0
aof_rewrite_buffer_length:0
aof_pending_bio_fsync:0
aof_delayed_fsync:0
295>64M &&(295-211)/211>=100
只有当这二个条件同时成立,我们才会去触发我们的重写AOF
7.6、aof文件恢复
在写入aof日志文件时,如果Redis服务器宕机,则aof日志文件文件会出格式错误,在重启Redis服务器时,Redis服务器会拒绝载入这个aof文件,可以通过以下步骤修复aof并恢复数据。
备份现在aof文件,以防万一。
出现以下提示:

使用redis-check-aof命令修复aof文件,该命令格式如下:
# 修复aof日志文件
$ redis-check-aof -fix file.aof
重启Redis服务器,加载已经修复的aof文件,恢复数据。